解决方案

SOLUTION
  您现在的位置 : 首页 > 解决方案 > 定制开发
共有13条数据
X

医患通移动信息平台解决方案

2016/07/20

 【项目概述】

党的十七大报告将信息化提升到了与工业化、城镇化、市场化、国际化同等重要的高度,首次将“信息化”正式写入党的文件。卫生改革与发展同样迫切需要加快信息化建设。

信息时代,医院信息系统(Hospital Information System,HIS)已经成为医院的工作基础和业务枢纽,功能完整的医院管理信息系统的建立与运行已经成为衡量一所医院先进管理水平的重要标志,医疗行业IT应用经过多年的建设,已经具备了初步的基础,但是与医改的要求还相差较大,同时医护服务产生的信息化需求不断强化,IT应用即将进入一个新的阶段。实践证实,信息化建设是提升医院服务能力,降低医疗服务成本的有效手段。因为,医院信息化可使传统的服务流程更加科学,医疗资源配置更加合理,医院运营水平明显提高。所以,信息化建设不是形式,不是仅仅将手工书写改变为计算机操作,而是强调数字对于管理的客观作用,重在推动医疗服务模式的创新。

运用互联网网络手段,特别是无线移动网络手段,推动业务流程改善才是我们需要的信息化。医疗系统都在设法利用无线网络技术的移动性、灵活性和快捷性,使医护人员更准确、快速和高效地获取病例信息,制定决策和采取措施。同时,更多的医疗系统通过网络技术协作,使患者更方便地获得医疗服务。

【业务功能需求】

(1)需求分析

“医患通”是扩大医院服务范围,在患者就诊全过程,给予有效的诊前、诊中、诊后服务,是影响医患关系的核心问题;而医患关系建立的好坏决定了病人的需求选择、决定的医疗服务的方式、决定了医院的经济效益。良好的服务手段和服务方式可以加强病人对医生(医院)的信任和依赖,提高医生自身的技术水平,获取更好的经济效益。其主要需求体现在:

1)医生随访跟踪

对于重点病例、慢性疾病等,医生需要对其做个性化的患者随访;包括患者康复情况的随访、重点疾病随访、是否有其他不良反应、是否需要复查的提醒等。

2)疾病院外管理

疾病的管理,尤其是慢性病的管理,是医务科室的重要工作内容,包括患者病历的管理查询、疾病的预防管理、疾病患者的完整照顾、疾病大课堂等。

3)患者的复诊通知

对于需要通过复诊来进一步诊疗的患者,医院需要通知其进行复诊。

4)患者(社会)随时咨询、求助、投诉

患者需要对疾病、诊疗等问题进行咨询,医院希望为患者提供咨询、建议和投诉渠道,改善医院服务质量和医患关系。

5)医院移动办公和通知发布;

6)者关怀慰问

在患者生日时、术后康复关键时期等重要日期给患者发布关怀慰问信息、温馨提示信息等,让患者感受到来自医院的人文关怀和个性服务;

7)医院服务信息针对性发布

在医院要组织慢性病疾病讲座或其他活动时,需要针对相关人群发布服务通知和相关信息;

8)医患互动交流

9)消费清单下发及查询

自动将患者前一天的住院费用明细发送到患者或其家人的手机上,住院押金余额不足时也会及时予以稳馨提醒,增加了医院的服务手段,同时方便了医院的管理。

(2)建设目标

建立随时、随地、随意、高效的信息沟通平台,实现医院管理现代化、信息化、自动化,全面提升医院服务能力、工作效率和服务水准,并降低运营成本。

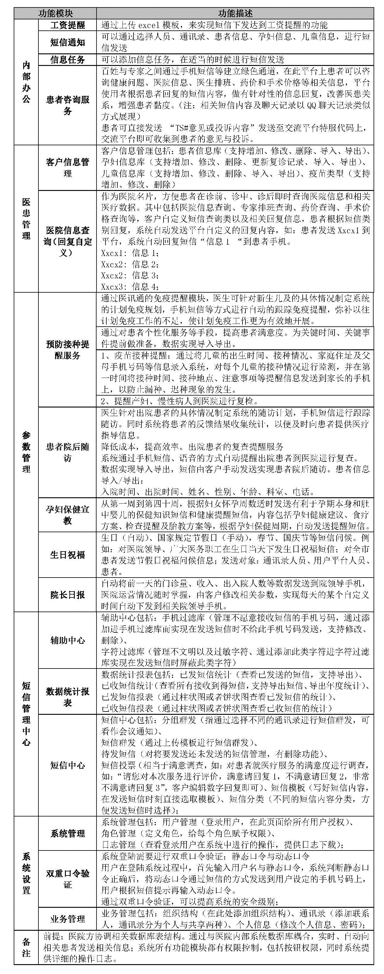
(3)具体业务功能

【成功案例】 

(1)当阳市人民医院

(2)荆门市第二人民医院

(3)当阳市长坂坡医院

(4)荆门市石化医院

(5)潜江市人民医院

(6)仙桃市第三人民医院